Et nylig forhåndssalg av Solana mynten (SOL) ble surt for investorene, noe som førte til et priskrasj og satte søkelyset på bekymring for prosjektsikkerheten.
I løpet av de siste ukene har Solana opplevd en økning i populariteten til ulike meme-mynter. Mens noen av disse prosjektene har generert imponerende avkastning for investorer og tradere, har andre skapt bekymring i kryptomiljøet.
Meme-mynter: En velsignelse eller en byrde for Solana?
I slutten av mars lanserte en kryptoinfluencer, Machi Big Brother, et meme-mynt prosjekt kalt Boba Oppa (BOBAOPPA). Han forsøkte å samle inn penger til prosjektet sitt som han kjærlig omtaler som “sønnen sin”.
For å delta satte Machi et minimumsbeløp på 1 SOL. Boba Oppa-prosjektet lyktes med å samle inn mer enn 40 millioner dollar i SOL.
Noen medlemmer av kryptosamfunnet har imidlertid uttrykt bekymring for transparensen i prosjektets fondsallokeringer. Denne bekymringen, etterfulgt av et prisfall på nesten 50 % for BOBAOPPA den 31. mars 2024, utløste raseri i kryptosamfunnet. Disse følelsene økte ytterligere bekymringen for påliteligheten til visse meme-mynt prosjekter i Solana-økosystemet.
Skepsisen ble ytterligere forsterket av at Solareum, en Solana-basert Telegram-handelsapp, ble lagt ned etter å ha blitt koblet til en utnyttelse av lommeboken. Utnyttelsen resulterte i et estimert tap på 523,000 USD i SOL fra over 300 lommebøker.
“Vi i Solareum-teamet kan presisere at vi ikke stjeler penger. Men mange SOLAR-brukeres lommebok ble tappet, men dette er en del utbredt utnyttelse som også skjer med andre botprosjekter / app, ” uttalte Solareum-teamet.
Les mer her: 13 beste Solana Meme-mynter å se på i 2024
Dette sikkerhetsbruddet kastet opprinnelig mistanke mot den populære Telegram trading bot, BONKbot. Imidlertid frikjente ytterligere undersøkelser BONKbot fra skyld. BONK-teamet presiserte at berørte brukere sannsynligvis delte sine private nøkler med andre apper, noe som førte til utnyttelsen.
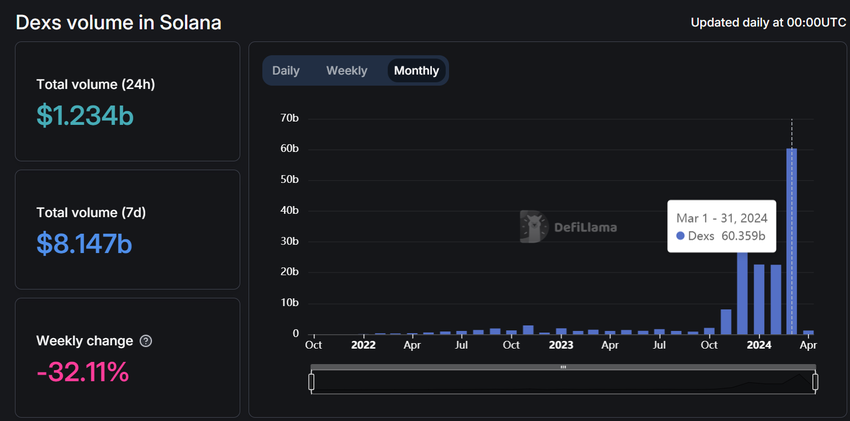
Til tross for de siste tilbakeslagene har trenden med meme-mynter unektelig styrket handelsvolumet på Solanas desentraliserte børser (DEX). Data fra DeFiLlama avslører at Solanas DEX-er nådde et kumulativt volum på 60,35 milliarder dollar i mars 2024. Dette tallet overgår all-time high fra desember 2023.
Orca og Raydium, to av de ledende DEX-ene i Solana-nettverket, har vist bemerkelsesverdig ytelse midt i meme-mynt-vanviddet. Orca ledet an med et volum på 3.50 milliarder dollar den siste uken og 484,17 millioner dollar det siste døgnet.
Selv om Raydium har sett en nedgang i popularitet sammenlignet med Orca, har den fortsatt den høyeste totale verdien låst (TVL) på 659,3 millioner dollar.





