Chainlink har annonsert et stort AI-initiativ i samarbeid med finansinstitusjoner som Franklin Templeton, Swift og Euroclear. Initiativet har som mål å bruke AI til å samle bedriftsdata på en enkelt blokkjede, og skape en “gylden post”.
Denne blokkjedebaserte posten vil validere og konsolidere store mengder data i sanntid, strømlinjeforme prosesser og forbedre nøyaktigheten av data på tvers av industrier.
Chainlinks finansielle AI-eksperiment
I en pressemelding delt med BeInCrypto, kunngjorde Chainlink et nytt AI-initiativ fokusert på bedriftsfinansiering. Selskapet har samarbeidet med store finansinstitusjoner som Franklin Templeton, Swift og Euroclear for å forske på hvordan AI og blokkjedeteknologi kan arbeide sammen for å forbedre datahåndtering og operasjoner i finanssektoren.
Les mer: Hva er Chainlink (LINK)?
Planen er enkel: Chainlink har som mål å bruke sine desentraliserte orakler sammen med AI store språkmodeller (LLMs) for å identifisere og samle nøkkelbedriftshandlinger. Disse dataene vil deretter bli registrert på blokkjeder, og skape det Chainlink kaller en “interoperabel, enhetlig gylden post”.
“Kombinasjonen av AI og orakler er et kraftig verktøy for å ta data om bedriftshandlinger og gjøre det om til svært pålitelig strukturert data. Å omdanne ulike deler av… data til… en endelig, enkelt kilde til sannhet er virkelig et stort skritt fremover i hvordan finansmarkeder håndterer kritiske og feilutsatte data,” hevdet Chainlink medgrunnlegger Sergey Nazarov.
Nazarov la til at denne posten ville forbedre effektiviteten betydelig for både individuelle og institusjonelle aktører over hele finanssektoren. Enorme bedriftsinvesteringer har strømmet inn i AI i år, så det gir mening at disse fremtredende finansinstitusjonene ville bli med i eksperimentet. Chainlink har på sin side inngått nye partnerskap i flere områder.
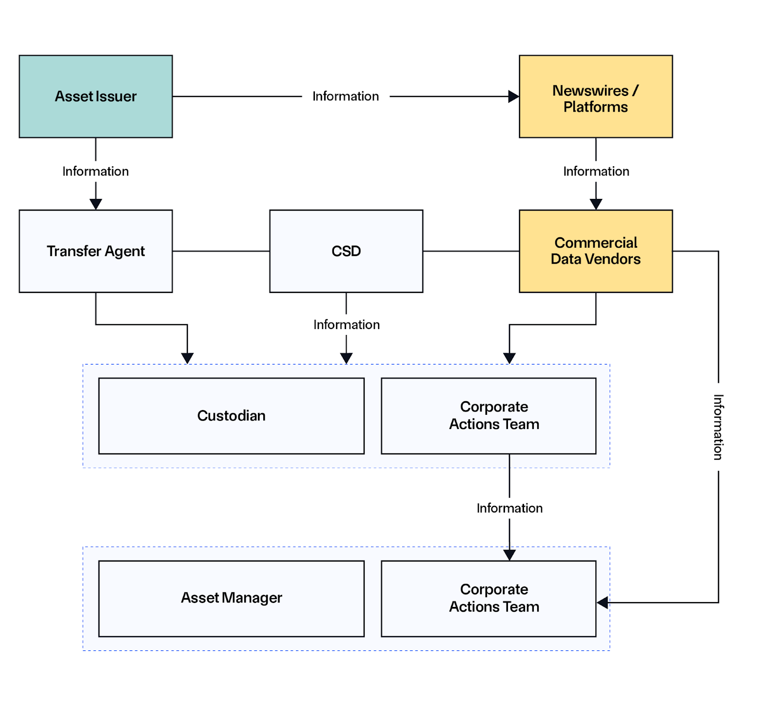
Chainlink har også utgitt en grundig studie som skisserer deres tilnærming til å skape denne “gyldne posten”. Hovedproblemet disse firmaene sikter på å løse er den inkonsekvente kvaliteten på data om bedriftshandlinger, som ofte blir utgitt i forskjellige formater og gjennom ikke-standardiserte kanaler. Chainlinks orakler ville raskt skanne og samle relevant informasjon fra disse forskjellige kildene.
Les mer: Hvordan vil kunstig intelligens (AI) transformere krypto?
De forskjellige oraklene og LLM-ene i denne datafiskeoperasjonen fungerer i desentraliserte noder som må nå konsensus før de sender data videre. Dette forhindrer potensiell dataforvrengning, enten gjennom feilaktig oversettelse eller hallusinasjon. Chainlinks industristandard CCIP-protokoll sprer deretter denne aggregerte blokkjedeposten gjennom sitt interoperable system.
Ifølge Chainlinks resultater har eksperimentet vært vellykket i å validere, aggregere og overføre bedriftsdata i sanntid. Selv om initiativet ennå ikke har et offisielt navn, nevnes begrepet “enhetlig gylden post” gjentatte ganger i dokumentene. Ser fremover, vil fokuset skifte til å standardisere prosessen og forberede en bredere utrulling.





